跳到主要內容
國立臺中教育大學語文教育學系
:::
網站導覽
English
登入
Toggle navigation
本系簡介
系所沿革
成立宗旨
系史長廊
1.系所沿革
2.系所評鑑
3.系所架構
4.歷屆系主任
5.系所師資
6.系所班制
7.大事紀
8.系徽
9.系學會
10.書法展
11.行政樓
12.語文競賽
13.兒童劇展
14.出版刊物
15.語文之夜
16.研究計畫
17.歷屆系友
18.教學檢定
19.研討會
20.教師著作
教育目標
核心能力
發展方向
系所組織
系所評鑑
系辦成員
師資介紹
客座教授
專任教師
兼任教師
課程介紹
學生學習成效品保圖
學士班
語碩班
華碩班
夜碩班
語博班
學分學程
學術資訊
學術演講
112年度「談普特合作對現代教師的重要性」
112年度「AI 來襲 歸去來兮? AI 在教育現場的運用」
113年度「走進妖怪台灣,悠遊鬼怪文學」
113年度「如何讀大學」
114年度「在還沒看懂生命之前,就先做好自己」
114年度「超越自我,提升視野,孕育健康完美的職涯及人生規劃」
114年度「面試必勝心法」
114年度【名人講座】:生活中的古文字(朱歧祥教授)
114年度 新生座談演講「踏出新手村-闖出讓生命發光的那條路」
說語教系(人)的故事AI工作坊
114年度「跨AI工具的研究計畫寫作實務」
學術研討會
讀經教育國際論壇
海峽兩岸三校中國語言與文化研討會
語文教育與思想文化學術研討會
語文教學與文學創作研討會
國語文教學論壇
全球華語文教育論壇
學術刊物
語文教育學報
語教新視野
語文教育論壇
榮譽榜
法規專區
系所法規
大學部相關法規
碩士班相關法規
博士班相關法規
博士候選人相關規定與表單
學位論文品保機制
下載專區
系行事曆
大學部
研究所
研究生手冊
語碩班
華碩班
夜碩班
語博班
計畫、口考、離校流程
學生園地
系學會活動
畢業公演
106級【墨上花開】
105級【聊哉致憶】
104級【迷盲】
103級【蒹葭】
徵人資訊
招生資訊
學長姐的話
學士班
碩士班
博士班
考古題
高中生專區
大學各式入學管道簡章
審查資料準備指引
繁星推薦
申請入學
指考分發
特殊選才
語您有約
蘇伊文教授追思專區
蘇師身影
輓詞弔文
給蘇師的話
積學講堂
第一堂:朱歧祥教授
第二堂:宋建華教授
第三堂:魏聰祺教授
第四堂:許建崑教授
第五堂:竺家寧教授
第六堂:王偉勇教授
第七堂:蔡耀慶教授
第八堂:林淑貞教授
第九堂:黃淑貞教授
第十堂:陳益源教授
第十一堂:王財貴教授
第十二堂:彭妮絲教授
第十三堂:謝大寧教授
系友專區
112年系友回娘家
112年系友回娘家
113年系友回娘家
優遊台中學
優遊台中學
研究生口試場次專區
計畫口試
論文口試
讀經教育推廣30周年專區
讀經教育推廣30周年大事記
讀經教育推廣30周年宣言
主題講演《百世可知》 講者:王財貴教授
畢業成果展專區
114級畢業成果展
:::
首頁
高中生專區
特殊選才
特殊選才
大學各式入學管道簡章
審查資料準備指引
繁星推薦
申請入學
指考分發
特殊選才
語您有約
※「
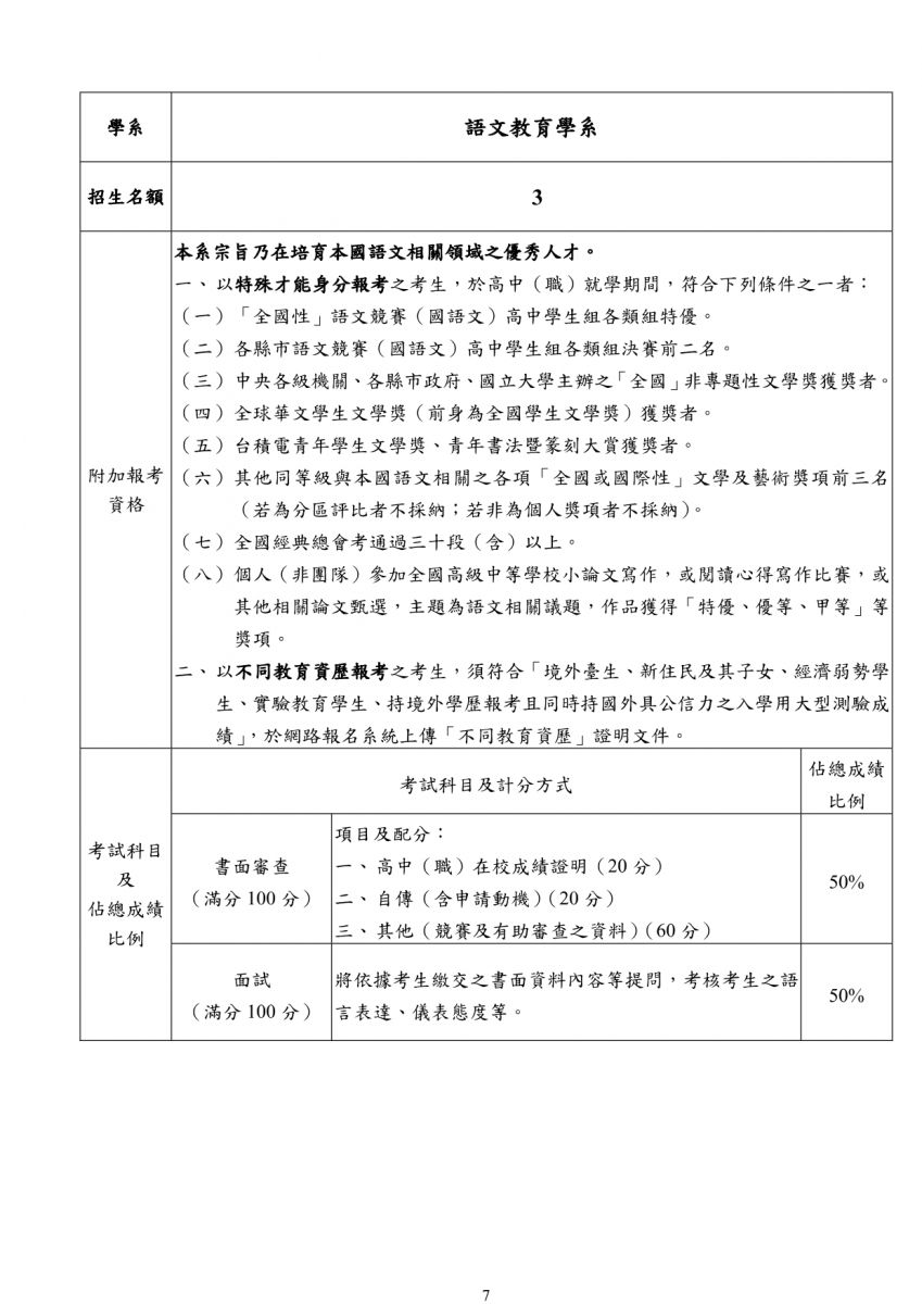
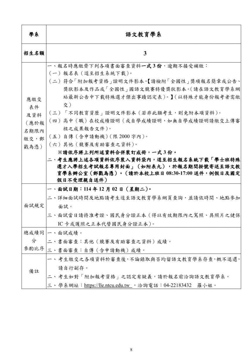
115特殊選才簡章
」
※「
115特殊選才傑出事蹟認定表
」
※「
114特殊選才
簡章
」
※「
114特殊選才傑出事蹟認定表
」